Electronic Circuits
Home
Photos
Videos
News
Power Supplies
LEDs
Oscillators
Sensors
Preamplifiers
Filters
Power Amplifiers
Other
Digital
About Us
Submit Circuit
Contact Us
LM2578A Boost or Step Up Regulator
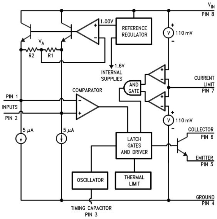
LM2578A Block Diagram
LM2578A Pins
Site Cube
uCoz
Biz
Wix
Wix 2
Ca
Yola
Webs
Webs 2
Weebly
Tripod
Tripod 2
Freeiz
Jimdo
Uphero
Doomby
Yandex
Narod
Zymic
BizLy
Wet Paint
Wet Paint 2
Angelfire
Net
Web Templates
by CoffeeCup Software